信息化赋能新时代公务接待高质量发展

发表时间:2023-01-09 10:41作者:安徽省机关事务管理局来源:中国机关后勤

2023年1月3日,由国管局主管的专业期刊《中国机关后勤》在线刊发了安徽省机关事务管理局署名的文章《信息化赋能新时代公务接待高质量发展》,文章以安徽省管局围绕提升公务接待信息化水平为目标,通过信息化赋能新时代公务接待,全面介绍了安徽省公务接待信息化建设以及应用情况。


信息化利用现代电子信息技术,极大提高了信息收集、处理和传播的速度,为作出科学决策、提高治理效率、降低行政成本提供了有力技术支撑,从而更好地服务党和国家中心工作,更好地服务国家治理体系和治理能力现代化建设。安徽省机关事务管理局牢牢把握信息化发展的历史机遇,结合工作实际打造公务接待信息化平台,进一步理顺工作职能,在贯彻落实公务接待相关管理规定、提升接待工作水平等方面取得重要成果,探索出一条利用信息化赋能新时代公务接待高质量发展的实践道路。


公务接待信息化平台建设的背景


党的十八大以来,以习近平同志为核心的党中央以前所未有的勇气和定力推进党风廉政建设和反腐败斗争,取得了全面从严治党的历史性、开创性成就。为坚决遏制公务接待领域铺张浪费、公款消费等违规违纪现象,《党政机关厉行节约反对浪费条例》《党政机关国内公务接待管理规定》相继出台,要求各级党政机关必须严格接待审批控制,加强公务接待监督检查,建立公务接待清单制度、接待资源共享机制等,推动公务接待向着规范高效的方向发展。信息化平台的建设和使用实现了对公务接待工作的流程优化和再造,以技术层面的“刚性约束”建立起公务接待全生命周期闭环管理模式,提供每一环节的精准责任追溯,从而加强内部控制,降低自由裁量和违规操作的空间,实现权责统一的全流程业务监管。


机关事务治理体系和治理能力现代化是国家治理体系和治理能力现代化的重要组成部分,必须立足新发展阶段、贯彻新发展理念、构建新发展格局,以信息化驱动机关事务管理模式创新、管理效能提升,加快建设“数字政府”“数字中国”。近年来,安徽省机关事务管理局坚持贯彻国管局决策部署,以推进集中统一管理为方向,以标准化、信息化建设为支撑推动机关事务工作转型升级,探索搭建基于实际工作需求的公务接待管理平台。《机关事务工作“十四五”规划》提出,要实现数据共享,打造机关事务云平台,推进重要业务系统互联互通。为此,必须健全完善公务接待信息系统,搭建全省公务接待“一张网”,加强数据采集和数据治理,推动标准化与信息化的深度融合,履行监管职能,确保各层级公务接待流程更加规范,工作更加高效,信息更加透明。


新形势下公务接待已由传统事务性工作向综合性服务保障工作转变,需要以更加广阔的视野打造更高品质的服务。作为展示地方形象和文化的窗口,接待工作关乎大局,如何能在细节处体现匠心,展现良好的城市风貌,融入更多人文关怀,是每一位接待工作者应当思考的时代课题。提升接待工作质量的关键是要将“服务”理念深度嵌入其中,坚持以更好满足服务对象的需求为导向开发数字化平台,重构服务流程,构建跨层级跨部门数据协作,打破传统科层引起的治理低效。信息技术的应用开辟了公务接待品质升级的新途径,通过引入协同办公和大数据技术,根据公务活动保障过程中不同参与主体的使用特点,建立起多方共同参与维护的场景应用,为接待工作提供收集、整合、运用数据的平台,实现更高效率的数据交换和信息共享。


公务接待信息化平台的构成及功能


安徽省机关事务管理局充分立足实践,调研掌握公务接待工作特点和新形势下的发展需求。一是接待任务重。伴随长三角一体化战略的全面深入,安徽省经济发展活力持续增强,各类政商交流考察团接待、承办大型会议活动频次增加,大量密集的接待任务需要通过创新手段提升工作效率。二是临时变化多。接待方案往往依据实际工作变化和来宾行程变动进行调整,需要与来访单位、对口接待单位、酒店、车辆等服务单位进行频繁沟通。三是工作流程繁琐。公务接待涉及食宿行等多条并行的子任务流程,不易于规范化管理,可能会发生安排零散、事项遗漏的情况,传统纸质化办公由于缺少过程监督,还存在缺少公函、超标准接待等风险隐患。四是资源信息复杂。接待安排涉及住宿、就餐、会议室、用车等多个内容,接待人员无法全面了解定点接待场所的实时安排进度。


安徽省公务接待管理平台从工作实际出发,以“标准化+信息化”为指导思想,着力建设集“数据管理”“信息共享”“资源统计”等功能于一体的,以接收、分发、执行、反馈为基本工作程序的,规范实行“一函一单一审核”的应用系统。


标准化是信息化平台建设的重要依托,安徽省机关事务管理局强化制度建设,对公务活动保障相关制度开展“废、改、立”工作,进一步梳理接待工作流程,明确公务接待标准和规范。在严格执行公务接待相关管理规定,体现厉行节约、反对浪费主线的基础上,搭建信息化平台,将标准化建设成果固化在平台业务流转和办理选项中,自觉将标准化要求贯彻工作始终。


图片


图1 公务接待信息化平台系统架构图


信息化平台充分整合第三方接待资源,将公务接待业务流程移至线上,为公务接待中涉及的餐饮住宿、会议会务、接待用车等需求提供在线办理服务,实现无纸化办公。平台主要由PC端平台、手机APP端软件组成,涵盖了第三方服务业务,在设计上实现了省级、地市和县区的互联互通。系统架构设计包含3个模块:管理端面向公务接待管理部门,可进行资源信息维护、统计分析和公务接待监督管理;用户端面向各级党政机关,可处理接待任务、进行接待安排并完成费用结算;服务端面向接待酒店、接待车队,可执行业务平台的方案,并上报任务费用。


图片


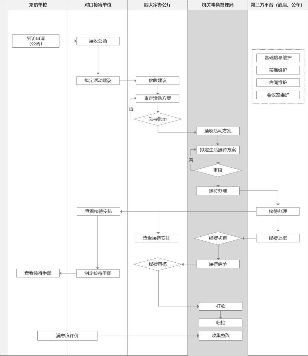
图2 安徽省本级重要公务接待流程图


安徽省本级重要公务接待中,来访单位提交公函和接待申请后,对口接待单位进行接收,拟定活动建议,经审核批示后形成具体活动方案,并将接待任务流转至机关事务管理局。管理局公务活动保障部门接收任务后,拟办人根据任务内容拟定生活接待方案,系统可以提供自动校验陪餐规则是否符合规定、根据任务级别自动匹配就餐标准等功能,经本单位领导审核通过后,分配至承办人进行具体食宿行办理,审核不通过则退回至拟办人,可修改后重新提交。完成审批程序后,行程安排会发送至酒店、公车等第三方平台,由第三方平台办理人对用车、住宿、餐饮、会议室订单进行派单处理,具体安排反馈至对口接待单位和来访单位,实现接待资源的调度管理。接待任务完成后,第三方平台上报费用,由管理局初审后形成接待清单,并报有关领导审核,确保按标准接待。接待任务完成后,来访单位、对口接待单位可通过点击系统链接,对本次接待服务进行满意度评价,机关事务管理局收集评价意见,不断改进优化服务。


平台在实现基本业务流程线上办理的基础上,顺应接待工作发展趋势,不断优化系统,丰富拓展平台功能,进一步激发信息化动能,力争在推进服务的精细化、个性化,提升监管的有效性、协同性上发挥更大作用。一是会议管理功能。承办大型会议活动可通过平台创建任务,对住宿、用车、用餐等进行统一管理,实现住宿一键安排并以图形化界面呈现,并能够将日程安排和接待方案一键推送给来宾,完成展示、访问、邀约、接待、通知等“一站式”管理。二是接待安排日程表功能。针对期限长、变动多的接待任务,已提交的接待安排仍可通过安排表对具体事项进行编辑和新增。三是信息维护功能。除设置酒店菜品、平面图、地市考察点、风景名胜、名优特产等资源信息的维护和查询功能以外,还可利用大数据技术的深度分析应用功能,搭建接待对象信息库,通过收集比对系统内方案信息,提供食宿行智能优化建议。四是地市联动功能。对于跨区域接待任务,省级公务接待部门可通过系统推送方案,提供任务指导。各地市公务接待部门定期进行接待数据上报,促进接待工作统一管理。五是业务统计功能。根据不同的业务权限查看任务统计、费用统计、来宾统计等业务统计情况,并能根据需要进行筛选、导出、生成可视化图表、编辑接待工作大事记等,为绩效评价提供科学依据。六是监督预警功能。在费用管理模块提供费用预警功能,根据接待标准、陪餐人数、经费预算等设置阈值,更好发挥全程监督作用,遏制违规现象发生。七是座次图功能。根据方案中来宾名单和职务,系统可进行智能识别,同时提供编辑调整功能,任务承办人可获取系统生成的座次图。


公务接待信息化平台建设的意义


实现公务接待数字化管理。接待流程的数字化升级打破了不同主体间条块分割、信息不畅的状况,达成供给与需求的高效匹配,塑造了无缝隙的业务流程。安徽省公务接待信息化平台经过长期的工作实践不断改进优化,形成规范高效的固定运行程序,保障接待工作质量的统一性和决策结果的科学性,减少人为失误风险。大量数据的智能化处理节约了时间和物质成本,提高资源运转效率,从而实现更有效的资源调度。对于接待部门来说,提高了任务审核、审批效率,避免线下办理“跑断腿”,承办人可将食宿行安排一键推送给酒店、车队等第三方,并及时查看各环节办理进度,减少重复沟通。对于来宾来说,可通过系统短信提醒、点击网页链接查看等方式获取就餐、用车、会议行程安排,获得更加便捷舒适的公务接待体验。对于第三方平台来说,在线接单和线上办理功能达成了与接待部门的实时沟通和反馈,避免信息不对称,促进食宿行方案的高效落实。


完善权责统一的工作机制。平台式治理有利于机关事务主管部门理顺职能,对提升机关事务治理法治化水平、利用技术实现对工作全过程的动态监管提出了更高要求。在公务接待业务场景中,传统线下服务供给转变成线上处理产品订单的过程中,以服务内容的订单化、服务评价的数据化和沟通反馈的常态化,在处处“留痕”的互联网平台上实现权责清单的透明化管理。安徽省公务接待信息化平台呈现了从任务起始到办理结束的全部流程,在各节点实现了清晰的责任划分,促进公务接待部门的规范履责,同时公函审批、接待方案制定的在线办理过程细化了监督程序,提升监管的可操作性,有利于全面推进廉洁机关事务建设。


构建多级联动的业务格局。当前,安徽省机关事务信息化建设正处于加快转型阶段,各地市发展不平衡、不充分的现象依然存在。信息化平台以推进公务接待资源统一集中管理为目标,努力打造全省公务接待“一张网”,打破接待信息线下存放、各自存放的传统局面,从而实现业务数据全面上线、统一管理、深度运用。安徽省机关事务管理局已在部分地市公务接待部门开展信息化试点工作,根据地市个性化需求调整系统架构和功能,计划逐步实现省市县三级统一门户登录、分级授权使用,推进接待工作数据统计直报、系统互联互通。


关于完善公务接待信息化平台的思考


《党政机关国内公务接待管理规定》明确提出,县级以上党政机关公务接待管理部门应当会同有关部门加强对本级党政机关各部门和下级党政机关国内公务接待工作的监督检查。传统公务接待工作中,各级接待数据公开受限,给监督检查工作造成困难。新形势下,县级以上党政机关公务接待管理部门应当通过信息化平台,加强对本级党政机关各部门和下级党政机关在国内公务接待规章制度制定、接待标准执行、接待经费管理使用、接待信息公开以及机关内部接待场所管理使用等方面的监督检查,同时按年度组织公开本级国内公务接待有关情况,接受社会监督。党政机关各部门应当充分利用信息化平台功能,定期汇总本部门国内公务接待情况,报同级党政机关公务接待管理部门、财政部门、纪检监察机关备案。


充分整合社会资源,激发市场活力,推进后勤服务社会化改革是机关事务治理体系和治理能力现代化的必然结果。各级接待部门应当抓住信息化建设的契机,深化与市场的对接合作,引导社会资本有序参与公共服务。一方面,完善信息化平台各模块设置,将公务接待相关管理规定、对服务质量的相关要求体现其中,为服务的采购提出严格的规则和标准,参与保障的第三方主体根据要求提供服务,形成稳固的合作机制,共同完成高质量接待工作。另一方面,进一步加强接待资源的集中统一管理,拓展社会化服务范围,通过将接待酒店等资源统一纳入信息化平台管理,推动各级党政机关利用信息化平台处理国内公务接待工作,从而实现高效率的接待资源调配,提高社会资源的使用效率,激发市场主体的积极性和创造性。


信息化在促进公务接待高质量发展的同时也存在着网络信息安全隐患,必须重视数据安全,强化风险防控。要完善平台安全管理体系,落实主体监督责任,根据使用对象的不同设定用户系统身份和操作权限,严格规定每个系统身份能使用的数据范围,确保信息资源共享在安全的管理模式下进行。同时提升系统安全防护水平,运用各类安全技术手段实时关注系统运行状况,及时发现、修复安全漏洞,定期开展风险评估和安全测评等,排除风险隐患,维护数据安全。


信息化对接待业务流程的重塑事实上也是对传统工作观念的一次更新。信息化平台在推广过程中,往往因使用者工作理念的滞后和应用能力的不足而受阻,影响接待业务全流程线上办理的实现和全省“一张网”建设的完成。为此,必须进一步加强信息化人才队伍建设,树立信息化工作理念,在全省范围内举办公务接待信息化平台推广现场会、培训会等,及时回应解决平台使用问题,提高各级党政机关运用信息化手段完成接待工作的意识和能力。(本文获2022年度理论研究成果二等奖)